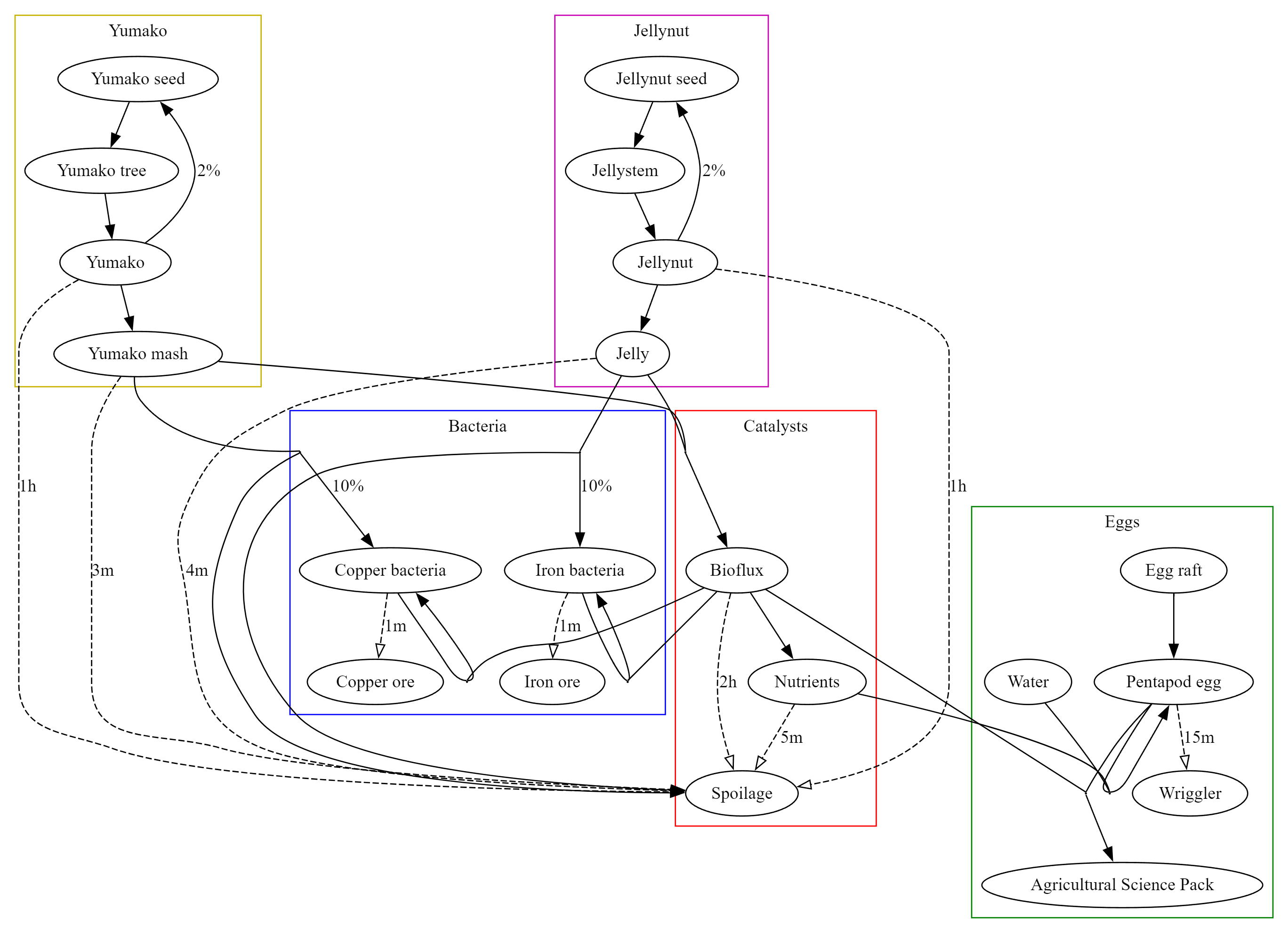
- gleba-simple.png (134.18 KiB) Viewed 3062 times
digraph Gleba {
subgraph cluster_1 {
label="Yumako";
color="#c8b200";
"Yumako seed" -> "Yumako tree" -> "Yumako" -> "Yumako mash";
"Yumako" -> "Yumako seed" [label=" 2%"];
}
subgraph cluster_2 {
label="Jellynut";
color="#c802b0";
"Jellynut seed" -> "Jellystem" -> "Jellynut" -> "Jelly";
"Jellynut" -> "Jellynut seed" [label=" 2%"];
}
subgraph cluster_3 {
label="Catalysts";
color=red;
"Nutrients" -> "Spoilage" [label="5m", arrowhead="onormal", style="dashed"];
"Bioflux" -> "Nutrients";
"bf-craft" [shape=point,width=0.01,height=0.01];
{ "Yumako mash", "Jelly" } -> "bf-craft" [dir=none];
"bf-craft" -> "Bioflux";
"Bioflux" -> "Spoilage" [label="2h", arrowhead="onormal", style="dashed"];
}
subgraph cluster_4 {
label="Bacteria";
color=blue;
"Iron bacteria" -> "Iron ore" [label="1m", arrowhead="onormal", style="dashed"];
"Copper bacteria" -> "Copper ore" [label="1m", arrowhead="onormal", style="dashed"];
"ib-grow" [shape=point,width=0.01,height=0.01];
{"Bioflux", "Iron bacteria" } -> "ib-grow" [dir=none];
"ib-grow" -> "Iron bacteria";
"ib-craft" [shape=point,width=0.01,height=0.01];
"Jelly" -> "ib-craft" [dir=none]
"ib-craft" -> "Iron bacteria" [label="10%"];
"ib-craft" -> "Spoilage";
"cb-grow" [shape=point,width=0.01,height=0.01];
{"Bioflux", "Copper bacteria" } -> "cb-grow" [dir=none];
"cb-grow" -> "Copper bacteria";
"cb-craft" [shape=point,width=0.01,height=0.01];
"Yumako mash" -> "cb-craft" [dir=none];
"cb-craft" -> "Copper bacteria" [label="10%"];
"cb-craft" -> "Spoilage";
}
subgraph cluster_5 {
label="Eggs";
color = "green";
"Egg raft" -> "Pentapod egg";
"pe-craft" [shape=point,width=0.01,height=0.01];
{"Pentapod egg", "Nutrients", "Water" } -> "pe-craft" [dir=none];
"pe-craft" -> "Pentapod egg";
"ag-craft" [shape=point,width=0.01,height=0.01];
{"Bioflux", "Pentapod egg"} -> "ag-craft" [dir=none];
"ag-craft" -> "Agricultural Science Pack";
}
"Yumako" -> "Spoilage" [label="1h", arrowhead="onormal", style="dashed"];
"Jellynut" -> "Spoilage" [label="1h", arrowhead="onormal", style="dashed"];
"Yumako mash" -> "Spoilage" [label="3m", arrowhead="onormal", style="dashed"];
"Jelly" -> "Spoilage" [label="4m", arrowhead="onormal", style="dashed"];
}
subgraph cluster_1 {
label="Yumako";
color="#c8b200";
"Yumako seed" -> "Yumako tree" -> "Yumako" -> "Yumako mash";
"Yumako" -> "Yumako seed" [label=" 2%"];
}
subgraph cluster_2 {
label="Jellynut";
color="#c802b0";
"Jellynut seed" -> "Jellystem" -> "Jellynut" -> "Jelly";
"Jellynut" -> "Jellynut seed" [label=" 2%"];
}
subgraph cluster_3 {
label="Catalysts";
color=red;
"Nutrients" -> "Spoilage" [label="5m", arrowhead="onormal", style="dashed"];
"Bioflux" -> "Nutrients";
"bf-craft" [shape=point,width=0.01,height=0.01];
{ "Yumako mash", "Jelly" } -> "bf-craft" [dir=none];
"bf-craft" -> "Bioflux";
"Bioflux" -> "Spoilage" [label="2h", arrowhead="onormal", style="dashed"];
}
subgraph cluster_4 {
label="Bacteria";
color=blue;
"Iron bacteria" -> "Iron ore" [label="1m", arrowhead="onormal", style="dashed"];
"Copper bacteria" -> "Copper ore" [label="1m", arrowhead="onormal", style="dashed"];
"ib-grow" [shape=point,width=0.01,height=0.01];
{"Bioflux", "Iron bacteria" } -> "ib-grow" [dir=none];
"ib-grow" -> "Iron bacteria";
"ib-craft" [shape=point,width=0.01,height=0.01];
"Jelly" -> "ib-craft" [dir=none]
"ib-craft" -> "Iron bacteria" [label="10%"];
"ib-craft" -> "Spoilage";
"cb-grow" [shape=point,width=0.01,height=0.01];
{"Bioflux", "Copper bacteria" } -> "cb-grow" [dir=none];
"cb-grow" -> "Copper bacteria";
"cb-craft" [shape=point,width=0.01,height=0.01];
"Yumako mash" -> "cb-craft" [dir=none];
"cb-craft" -> "Copper bacteria" [label="10%"];
"cb-craft" -> "Spoilage";
}
subgraph cluster_5 {
label="Eggs";
color = "green";
"Egg raft" -> "Pentapod egg";
"pe-craft" [shape=point,width=0.01,height=0.01];
{"Pentapod egg", "Nutrients", "Water" } -> "pe-craft" [dir=none];
"pe-craft" -> "Pentapod egg";
"ag-craft" [shape=point,width=0.01,height=0.01];
{"Bioflux", "Pentapod egg"} -> "ag-craft" [dir=none];
"ag-craft" -> "Agricultural Science Pack";
}
"Yumako" -> "Spoilage" [label="1h", arrowhead="onormal", style="dashed"];
"Jellynut" -> "Spoilage" [label="1h", arrowhead="onormal", style="dashed"];
"Yumako mash" -> "Spoilage" [label="3m", arrowhead="onormal", style="dashed"];
"Jelly" -> "Spoilage" [label="4m", arrowhead="onormal", style="dashed"];
}
For simplicity sake, I trimmed it down to only the most Relevant recipes & ingredients (Nutrients are used EVERYWHERE); and I did not include production details - you can consult Factoriopedia or the Wiki for exact numbers. Dashed lines represent opportunities for Spoilage; make sure to plan to remove these at the end of your Belts. Here is the original "Complex" version, which I found to be a bit too unreadable:
- gleba-complex.png (330.71 KiB) Viewed 3062 times
digraph Gleba {
subgraph cluster_0 {
label="Nauvis";
"Landfill";
"Iron plate";
"Copper plate" -> "Copper cable";
"ec-craft" [shape=point,width=0.01,height=0.01];
{"Copper cable", "Iron plate"} -> "ec-craft" [dir=none];
"ec-craft"-> "Electronic circuit";
}
subgraph cluster_1 {
label="Yumako";
color="#c8b200";
"Yumako seed" -> "Yumako tree" -> "Yumako" -> "Yumako mash";
"Yumako" -> "Yumako seed" [label=" 2%"];
"ys-craft" [shape=point,width=0.01,height=0.01];
{"Yumako seed", "Nutrients", "Landfill"} -> "ys-craft" [dir=none];
"ys-craft"-> "Yumako soil";
}
subgraph cluster_2 {
label="Jellynut";
color="#c802b0";
"Jellynut seed" -> "Jellystem" -> "Jellynut" -> "Jelly";
"Jellynut" -> "Jellynut seed" [label=" 2%"];
"js-craft" [shape=point,width=0.01,height=0.01];
{"Jellynut seed", "Nutrients", "Landfill"} -> "js-craft" [dir=none];
"js-craft"-> "Jellynut soil";
}
subgraph cluster_3 {
label="Catalysts";
color=red;
"Nutrients" -> "Spoilage" [label="5m", arrowhead="onormal", style="dashed"];
{"Yumako mash", "Bioflux", "Spoilage"}-> "Nutrients";
"bf-craft" [shape=point,width=0.01,height=0.01];
{ "Yumako mash", "Jelly" } -> "bf-craft" [dir=none];
"bf-craft" -> "Bioflux";
"Bioflux" -> "Spoilage" [label="2h", arrowhead="onormal", style="dashed"];
}
subgraph cluster_4 {
label="Bacteria";
color=blue;
"Iron bacteria" -> "Iron ore" [label="1m", arrowhead="onormal", style="dashed"];
"Copper bacteria" -> "Copper ore" [label="1m", arrowhead="onormal", style="dashed"];
"ib-grow" [shape=point,width=0.01,height=0.01];
{"Bioflux", "Iron bacteria" } -> "ib-grow" [dir=none];
"ib-grow" -> "Iron bacteria";
"ib-craft" [shape=point,width=0.01,height=0.01];
"Jelly" -> "ib-craft" [dir=none]
"ib-craft" -> "Iron bacteria" [label="10%"];
"ib-craft" -> "Spoilage";
"cb-grow" [shape=point,width=0.01,height=0.01];
{"Bioflux", "Copper bacteria" } -> "cb-grow" [dir=none];
"cb-grow" -> "Copper bacteria";
"cb-craft" [shape=point,width=0.01,height=0.01];
"Yumako mash" -> "cb-craft" [dir=none];
"cb-craft" -> "Copper bacteria" [label="10%"];
"cb-craft" -> "Spoilage";
}
subgraph cluster_5 {
label="Bioprocessing";
color="black";
"Spoilage" -> "Carbon";
"cf-craft" [shape=point,width=0.01,height=0.01];
{"Carbon", "Yumako mash"} -> "cf-craft" [dir=none];
"cf-craft" -> "Carbon fiber";
"rf-craft" [shape=point,width=0.01,height=0.01];
{"Bioflux", "Jelly", "Water"} -> "rf-craft" [dir=none];
"rf-craft"-> "Rocket fuel";
"pl-craft" [shape=point,width=0.01,height=0.01];
{"Bioflux", "Yumako mash"} -> "pl-craft" [dir=none];
"pl-craft"-> "Plastic";
"sf-craft" [shape=point,width=0.01,height=0.01];
{"Bioflux", "Spoilage"} -> "sf-craft" [dir=none];
"sf-craft"-> "Sulfur";
"Jelly" -> "Lubricant";
}
subgraph cluster_5 {
label="Eggs";
color = "green";
"Egg raft" -> "Pentapod egg";
"pe-craft" [shape=point,width=0.01,height=0.01];
{"Pentapod egg", "Nutrients", "Water" } -> "pe-craft" [dir=none];
"pe-craft" -> "Pentapod egg";
"bc-craft" [shape=point,width=0.01,height=0.01];
{"Electronic circuit", "Iron plate", "Landfill", "Nutrients", "Pentapod egg"} -> "Biochamber"
"ag-craft" [shape=point,width=0.01,height=0.01];
{"Bioflux", "Pentapod egg"} -> "ag-craft" [dir=none];
"ag-craft" -> "Agricultural Science Pack";
}
"Yumako" -> "Spoilage" [label="1h", arrowhead="onormal", style="dashed"];
"Jellynut" -> "Spoilage" [label="1h", arrowhead="onormal", style="dashed"];
"Yumako mash" -> "Spoilage" [label="3m", arrowhead="onormal", style="dashed"];
"Jelly" -> "Spoilage" [label="4m", arrowhead="onormal", style="dashed"];
}
subgraph cluster_0 {
label="Nauvis";
"Landfill";
"Iron plate";
"Copper plate" -> "Copper cable";
"ec-craft" [shape=point,width=0.01,height=0.01];
{"Copper cable", "Iron plate"} -> "ec-craft" [dir=none];
"ec-craft"-> "Electronic circuit";
}
subgraph cluster_1 {
label="Yumako";
color="#c8b200";
"Yumako seed" -> "Yumako tree" -> "Yumako" -> "Yumako mash";
"Yumako" -> "Yumako seed" [label=" 2%"];
"ys-craft" [shape=point,width=0.01,height=0.01];
{"Yumako seed", "Nutrients", "Landfill"} -> "ys-craft" [dir=none];
"ys-craft"-> "Yumako soil";
}
subgraph cluster_2 {
label="Jellynut";
color="#c802b0";
"Jellynut seed" -> "Jellystem" -> "Jellynut" -> "Jelly";
"Jellynut" -> "Jellynut seed" [label=" 2%"];
"js-craft" [shape=point,width=0.01,height=0.01];
{"Jellynut seed", "Nutrients", "Landfill"} -> "js-craft" [dir=none];
"js-craft"-> "Jellynut soil";
}
subgraph cluster_3 {
label="Catalysts";
color=red;
"Nutrients" -> "Spoilage" [label="5m", arrowhead="onormal", style="dashed"];
{"Yumako mash", "Bioflux", "Spoilage"}-> "Nutrients";
"bf-craft" [shape=point,width=0.01,height=0.01];
{ "Yumako mash", "Jelly" } -> "bf-craft" [dir=none];
"bf-craft" -> "Bioflux";
"Bioflux" -> "Spoilage" [label="2h", arrowhead="onormal", style="dashed"];
}
subgraph cluster_4 {
label="Bacteria";
color=blue;
"Iron bacteria" -> "Iron ore" [label="1m", arrowhead="onormal", style="dashed"];
"Copper bacteria" -> "Copper ore" [label="1m", arrowhead="onormal", style="dashed"];
"ib-grow" [shape=point,width=0.01,height=0.01];
{"Bioflux", "Iron bacteria" } -> "ib-grow" [dir=none];
"ib-grow" -> "Iron bacteria";
"ib-craft" [shape=point,width=0.01,height=0.01];
"Jelly" -> "ib-craft" [dir=none]
"ib-craft" -> "Iron bacteria" [label="10%"];
"ib-craft" -> "Spoilage";
"cb-grow" [shape=point,width=0.01,height=0.01];
{"Bioflux", "Copper bacteria" } -> "cb-grow" [dir=none];
"cb-grow" -> "Copper bacteria";
"cb-craft" [shape=point,width=0.01,height=0.01];
"Yumako mash" -> "cb-craft" [dir=none];
"cb-craft" -> "Copper bacteria" [label="10%"];
"cb-craft" -> "Spoilage";
}
subgraph cluster_5 {
label="Bioprocessing";
color="black";
"Spoilage" -> "Carbon";
"cf-craft" [shape=point,width=0.01,height=0.01];
{"Carbon", "Yumako mash"} -> "cf-craft" [dir=none];
"cf-craft" -> "Carbon fiber";
"rf-craft" [shape=point,width=0.01,height=0.01];
{"Bioflux", "Jelly", "Water"} -> "rf-craft" [dir=none];
"rf-craft"-> "Rocket fuel";
"pl-craft" [shape=point,width=0.01,height=0.01];
{"Bioflux", "Yumako mash"} -> "pl-craft" [dir=none];
"pl-craft"-> "Plastic";
"sf-craft" [shape=point,width=0.01,height=0.01];
{"Bioflux", "Spoilage"} -> "sf-craft" [dir=none];
"sf-craft"-> "Sulfur";
"Jelly" -> "Lubricant";
}
subgraph cluster_5 {
label="Eggs";
color = "green";
"Egg raft" -> "Pentapod egg";
"pe-craft" [shape=point,width=0.01,height=0.01];
{"Pentapod egg", "Nutrients", "Water" } -> "pe-craft" [dir=none];
"pe-craft" -> "Pentapod egg";
"bc-craft" [shape=point,width=0.01,height=0.01];
{"Electronic circuit", "Iron plate", "Landfill", "Nutrients", "Pentapod egg"} -> "Biochamber"
"ag-craft" [shape=point,width=0.01,height=0.01];
{"Bioflux", "Pentapod egg"} -> "ag-craft" [dir=none];
"ag-craft" -> "Agricultural Science Pack";
}
"Yumako" -> "Spoilage" [label="1h", arrowhead="onormal", style="dashed"];
"Jellynut" -> "Spoilage" [label="1h", arrowhead="onormal", style="dashed"];
"Yumako mash" -> "Spoilage" [label="3m", arrowhead="onormal", style="dashed"];
"Jelly" -> "Spoilage" [label="4m", arrowhead="onormal", style="dashed"];
}
You can use the dot CLI tool, or a freely-available Online Editor to modify & generate your own diagrams. Please share your Improvements!
